在线留言 网站地图 RSS|XML 您好,欢迎访问兰州梦得来化工有限公司网站!
咨询热线-18919836718
联系我们Contact us
全国咨询热线18919836718

兰州梦得来化工有限公司

公司座机:0931-2880908

兰州分公司

联系电话:13359318987

新疆分公司

联系电话:13565952159

联系电话:18999220025

公司传真:0931-2863958

公司网址:www.mendly.cn

公司地址:甘肃省兰州市七里河区王家堡92号

环氧地坪底涂

昌都水性环氧通用底涂

水性环氧树脂是指环氧树脂以微粒或液滴的形式分散在以水为连续相的分散介质中而配得的稳定分散体系。固化效果是衡量水性体系产品的重要指标。水性环氧树脂体系的固化成膜机理水性环氧树脂涂料是一种乳液涂料,其成膜机理与一般的聚合物乳液涂料如丙烯酸乳液的成膜有很大的区别,同时与溶剂型环氧树脂涂料的成膜也不完全相同。

在线咨询全国热线
13359318987

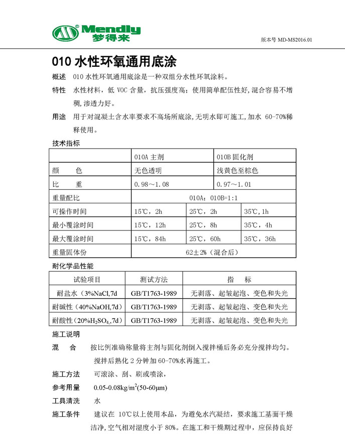
水性环氧通用底涂

水性环氧树脂是指环氧树脂以微粒或液滴的形式分散在以水为连续相的分散介质中而配得的稳定分散体系。固化效果是衡量水性体系产品的重要指标。水性环氧树脂体系的固化成膜机理水性环氧树脂涂料是一种乳液涂料,其成膜机理与一般的聚合物乳液涂料如丙烯酸乳液的成膜有很大的区别,同时与溶剂型环氧树脂涂料的成膜也不完全相同。

对于水性环氧树脂涂料,其固化是否充分主要取决于以下两个因素:一是环氧树脂分散相粒子的粒径,在保证水性环氧固化剂用量相同的情况下,环氧树脂分散相粒子的粒径较小时,粒子表面的固化剂浓度较为适中,表面固化速度较慢,固化剂分子有足够的时间扩散到整个环氧树脂分散相粒子,使之固化完全,因而可以形成均匀、完全固化的涂膜;二是环氧固化剂与环氧树脂的相容性,提高环氧固化剂与环氧树脂的相容性,有利于水性环氧树脂乳液分散后体系的稳定性,并且两者的相容性越好,环氧固化剂越容易向环氧树脂微粒内部扩散,有利于固化反应的进行。

双组分反应性涂料都有一个适用期的问题。由于水性环氧树脂体系与溶剂型环氧树脂体系的固化成膜机理有所不同,因而适用期的判断准则也不完全相同。对溶剂型环氧树脂体系,体系的粘度随搁置时间的延长而不断增大,故该体系的适用期可用粘度随时间的变化来表示,即从两个组分混合至体系粘度增大到无法施工的时间。但对水性环氧树脂体系,则不能用体系粘度随时间的变化来判定,环氧树脂乳液以及相应配得的清漆都会显示出触变性和假塑性,属于典型的水分散体系。水性环氧树脂涂料的两个组分混合后体系粘度变化比较复杂,有的体系的粘度随搁置时间的延长逐步增加,而有的体系粘度在两个组分混合后迅速下降,并在较长时间内基本保持不变。

适用场所

没有施工防水层的一楼或地下室地坪对施工时气味有要求的场所,尤其适用于食品药品行业。

功能特点

环保,以水作为溶剂,无刺激性气味;漆膜可透水气;无缝防尘; 防霉、防菌性能。

反应原理

胺类固化剂与环氧树脂分散相粒子的表面接触发生固化反应,随着固化反应的进行,环氧树脂分散相的分子质量和玻璃化温度逐渐提高,使得固化剂分子向环氧树脂分散相粒子内部的扩散速度逐渐变慢,这就意味着环氧树脂分散相粒子内部进行的固化反应较其表面的少,内部交联密度也较低。同时随着固化反应的进行,环氧树脂分散相粒子逐渐变硬,粒子之间也很难相互作用而凝结成膜。这样地坪漆膜不是很致密,从而形成具有较多开放的微孔的漆膜,形成透气效果。

本文标签: